Упр.515 ГДЗ Лукашик 7-9 класс по физике (Физика)

Решение #1

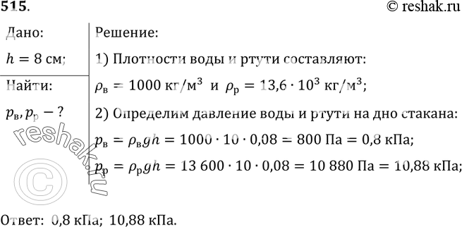
Изображение 515.	Высота столба воды в стакане 8 см. Какое давление на дно стакана оказывает вода? Какое давление оказывала бы ртуть, налитая до того же...
Загрузка...

Рассмотрим вариант решения задания из учебника Лукашик, Иванова 7 класс, Просвещение:
515. Высота столба воды в стакане 8 см. Какое давление на дно стакана оказывает вода? Какое давление оказывала бы ртуть, налитая до того же уровня?
*Цитирирование задания со ссылкой на учебник производится исключительно в учебных целях для лучшего понимания разбора решения задания.
*размещая тексты в комментариях ниже, вы автоматически соглашаетесь с пользовательским соглашением