Упр.522 ГДЗ Лукашик 7-9 класс по физике (Физика)
Решение #1
Решение #2

Рассмотрим вариант решения задания из учебника Лукашик, Иванова 7 класс, Просвещение:
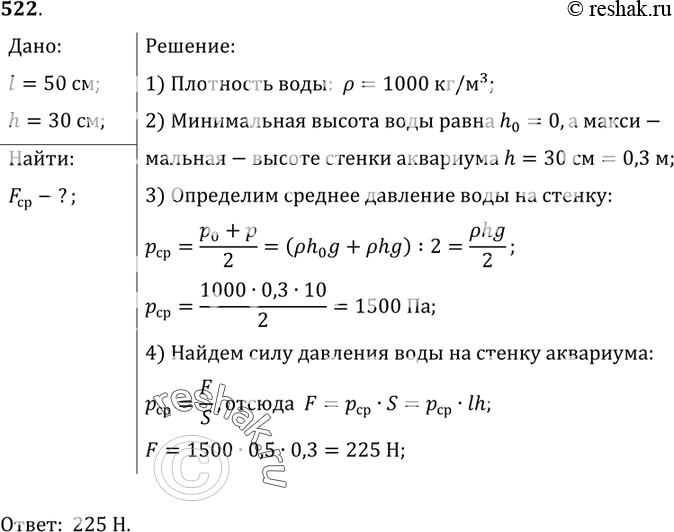
522. Аквариум наполнен доверху водой. С какой силой давит вода на стенку аквариума длиной 50 см и высотой 30 см?
*размещая тексты в комментариях ниже, вы автоматически соглашаетесь с пользовательским соглашением