Упр.526 ГДЗ Лукашик 7-9 класс по физике (Физика)
Решение #1
Решение #2

Рассмотрим вариант решения задания из учебника Лукашик, Иванова 7 класс, Просвещение:
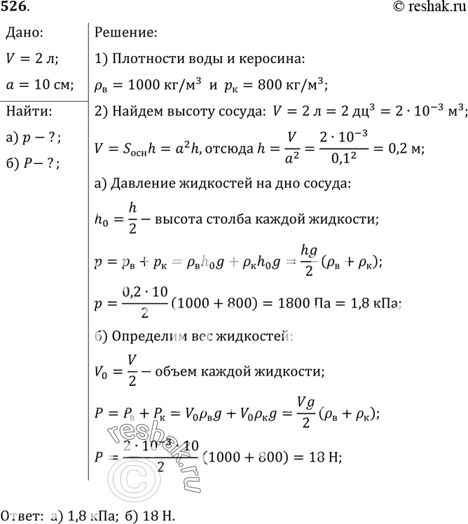
526. Прямоугольный сосуд вместимостью 2 л наполовину наполнен водой, а наполовину керосином, а) Каково давление жидкостей на дно сосуда? б) Чему равен вес жидкостей в сосуде? Дно сосуда имеет форму квадрата co стороной 10 см.
*размещая тексты в комментариях ниже, вы автоматически соглашаетесь с пользовательским соглашением