Упр.496 ГДЗ Лукашик 7-9 класс по физике (Физика)
Решение #1

Рассмотрим вариант решения задания из учебника Лукашик, Иванова 7 класс, Просвещение:
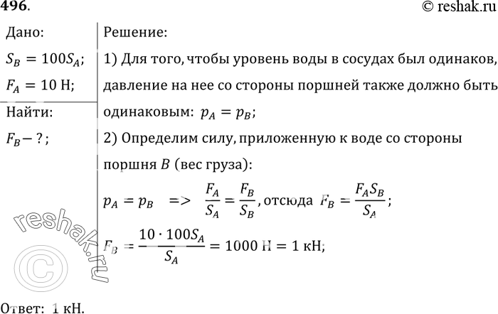
496. Два сообщающихся сосуда с различными поперечными сечениями (рис. 127) наполнены водой. Площадь поперечного сечения у узкого сосуда в 100 раз меньше, чем у широкого. На поршень А поставили гирю весом 10 Н. Какой груз надо положить на поршень В, чтобы оба груза находились в равновесии?
*размещая тексты в комментариях ниже, вы автоматически соглашаетесь с пользовательским соглашением