Упр.501 ГДЗ Лукашик 7-9 класс по физике (Физика)
Решение #1

Рассмотрим вариант решения задания из учебника Лукашик, Иванова 7 класс, Просвещение:
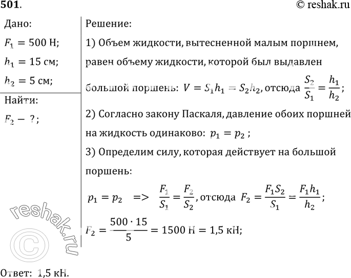
501*. Малый поршень гидравлического пресса под действием силы 500 Н опустился на 15 см. При этом большой поршень поднялся на 5 см. Какая сила действует на большой поршень?
*размещая тексты в комментариях ниже, вы автоматически соглашаетесь с пользовательским соглашением