Упр.502 ГДЗ Лукашик 7-9 класс по физике (Физика)

Решение #1

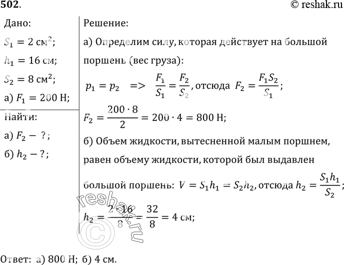
Изображение 502*. Малый поршень гидравлического пресса площадью 2 см2 под действием силы опустился на 16 см. Площадь большого поршня 8 см2. Определите: а) вес груза, поднятого...
Загрузка...

Рассмотрим вариант решения задания из учебника Лукашик, Иванова 7 класс, Просвещение:
502*. Малый поршень гидравлического пресса площадью 2 см2 под действием силы опустился на 16 см. Площадь большого поршня 8 см2. Определите: а) вес груза, поднятого поршнем, если на малый поршень действовала сила 200 Н; б) на какую высоту поднят груз.
*Цитирирование задания со ссылкой на учебник производится исключительно в учебных целях для лучшего понимания разбора решения задания.
*размещая тексты в комментариях ниже, вы автоматически соглашаетесь с пользовательским соглашением